Препроцесор САПФІР-КОНСТРУКЦІЇ
Забезпечує створення розрахункової схеми на основі інформаційної 3D моделі САПФІР
Для створення якісної розрахункової моделі доступний широкий набір інструментів
Абсолютно жорсткі тіла та жорсткі вставки
Основа
Для фундаментної плити можна задати коефіцієнти постелі С1 та С2 або врахувати у розрахунку модель ґрунту, підключивши її до моделі будівлі. Крім цього, можна використовувати пальову основу, несучу здатність якої можна задати або у вигляді навантаження та осадки або визначити жорсткість палі по моделі ґрунту. Для фундаментної плити також можна обчислити піддатливість у горизонтальному напрямку.
Зміна типу КЕ та завдання чисельних жорсткостей
Лінії та точки тріангуляції
Доступна автоматична генерація стержневих аналогів (СА) у системі САПФІР.
Стержневі аналоги дозволяють виконати аналіз складових конструкцій, що моделюються сукупністю кінцевих елементів пластин/оболонок/об'ємників, як стержнів. За допомогою стержневих аналогів для складових конструкцій (пілонів, балок-стінок, збірних плит перекриття, перемичок, діафрагм, ядер жорсткості будівель тощо) можна отримати не лише внутрішні зусилля у вихідних кінцевих елементах, але й внутрішні зусилля у розрахункових перерізах самих конструкцій, і навіть виконати конструювання.
При генерації СА автоматично розпізнаються прості прямокутні перерізи з лінійних ділянок стіни, прямокутної в плані плити, перемички над отвором та під ним, пілонів або балок, представлених у розрахунковій моделі пластинчастими КЕ.
Як виконувати автоматичну генерацію стержневих аналогів, чим корисно відображення КЕ мережі та абсолютно жорстких тіл у 3D моделі, як покращилася перевірка моделі та які перевірки виконуються. А також як можна в автоматизованому режимі розрізати стіну колоною та сформувати абсолютно жорстке тіло між колоною та стіною.
Лінії та точки тріангуляції
Перетинання та тріангуляція
Нове налаштування перерізів елементів розрахункової моделі в САПФІР 2020. Прискорення тріангуляції. Завдання ліній тріангуляції. Збереження шаблону тріангуляції для використання в інших проектах. Вертикальні та горизонтальні лінії тріангуляції для стін. Згущення кроку тріангуляції для зон над опорами.
Монтаж
Перевірка коректності
Нерозривність моделі та відстань до опор
Тріангуляція
- Трикутна - по всіх пластинах створюються регулярні трикутники.
- Адаптивна чотирикутна - тріангуляція починається від опор і над опорами формуються регулярні чотирикутники, а узгодження сітки відбувається в прольоті.
- Чотирикутна - тріангуляція починається з прольоту та в прольоті виходять регулярні чотирикутники, а узгодження сітки відбувається над опорами.
Тріангуляція з характерним методом та індивідуальним кроком може бути призначена окремим об'єктам. На тріангуляційну сіть можна вплинути за допомогою ліній та точок тріангуляції.
Детальніше про можливості тріангуляції
Огляд нових можливостей тріангуляції, які з'явилися у версії САПФІР 2021. Згладжування КЕ мережі та як воно впливає на тріангуляцію. Створення ліній тріангуляції у стінах. Створення областей тріангуляції у плитах, яким можна призначити параметри тріангуляції, які відрізняються від параметрів основної плити. Вказує напрям узгодження місцевих осей для ділянок плит.
Розрахунок та аналіз результатів розрахунку
- якості пластин;
- площі пластин;
- мінімальних ребер пластин;
- мінімальних кутів пластин;
- довжина стержнів;
- кутів поворотів стержнів
- та мозаїки лінійних навантажень
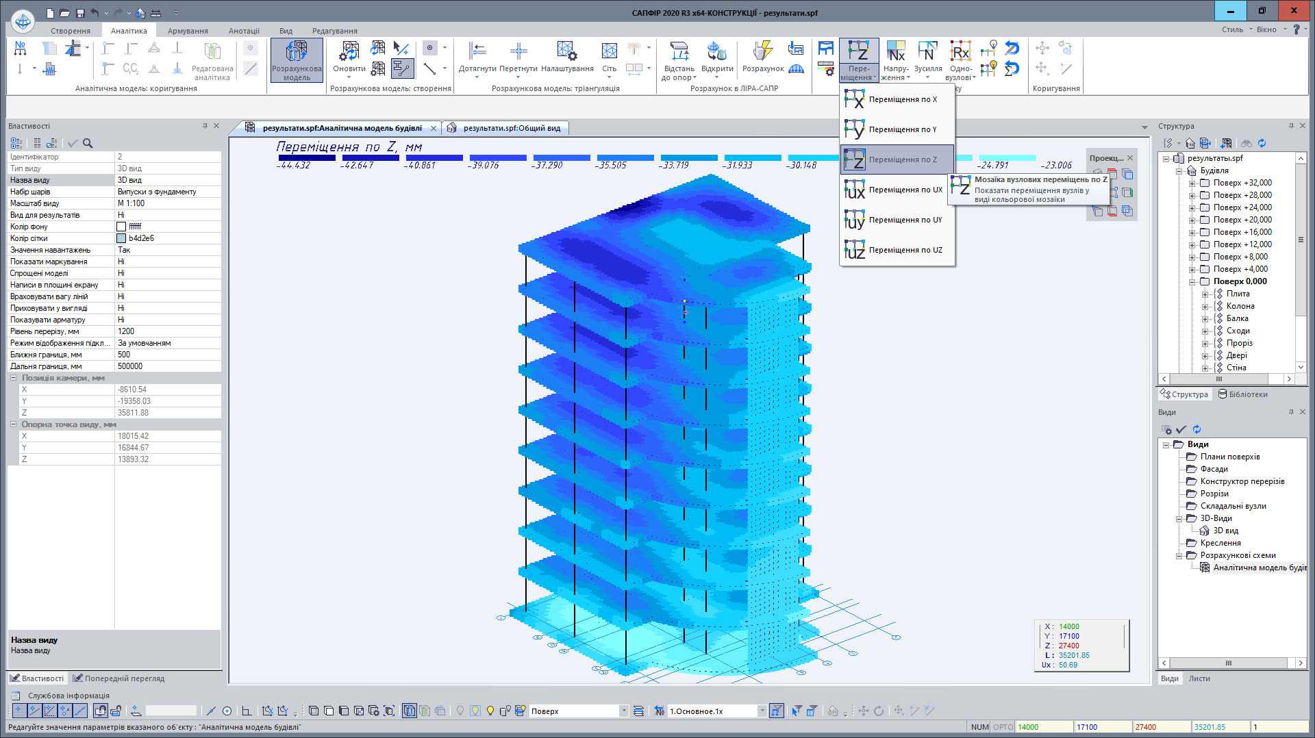
Результати розрахунку
Нові інструменти попереднього аналізу результатів у САПФІР 2020. Коефіцієнти надійності щодо відповідальності. Команди для аналізу коректності розрахункової схеми: розсунути поверхи та відстань до опор. Розрахунок із САПФІР та аналіз переміщень, напруг, зусиль в елементах із завантажень та за РСН. Генерація РСН щодо EUROCODE EN 1991-1-4:2005.
Оцініть можливості
Якщо у вас все ще є сумніви, завантажте демонстраційну версію та спробуйте або зв'яжіться з нашою службою підтримки для отримання більш детальної інформації.



